index
Words for places
click on images for full-size:

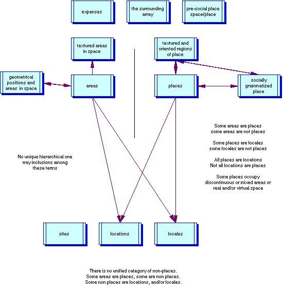
A diagram of the relations between the different place terms used in this study
The diagram shows how the terms I am using overlap and relate to one another.
A diagram of the relations between the different place terms used in this study
The diagram shows how the terms I am using overlap and relate to one another.