index
Kant Hegel and others
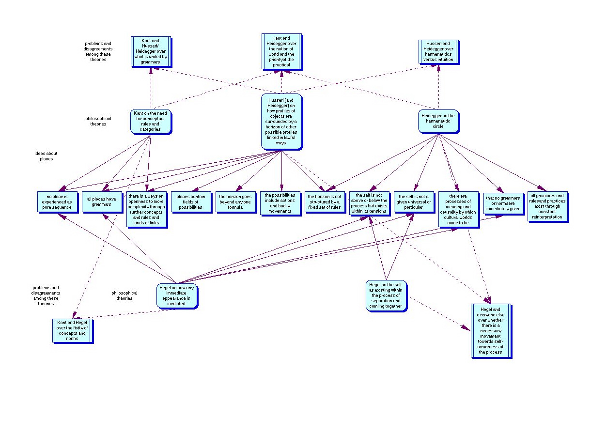
click on images for full-size:

This diagram presents some connections and differences among the main philosophical influences on this study -- click on the preview to see a large scrollable version
There are complex similarities and divergencies among the philosophical influences on this project.